Overview
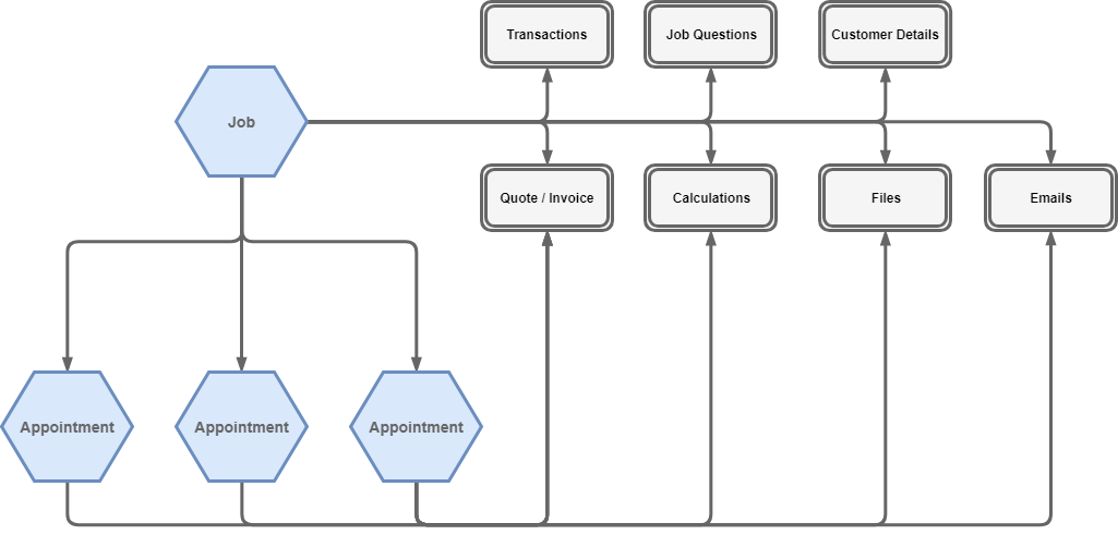
In Dataforce ASAP, jobs provide a container for related appointments (at the same premises) which can store information shared between them, including:
- Customer Information.
- Job Questions.
- Transactions
Additionally, jobs collate their appointment’s information to provide an ease of access and an aggregate view of a job’s properties. This information is available through tabs in the job toolbar (blue), including:
Job Summary
The Job Summary tab provides an overview for a job’s most pertinent information including comments added through various job activities such as changing appointment tags.
The summary screen has three sections: the first is on left and it shows the job status and lists the appointments contained within. The second section provides fields to report on customer details, address details, balances outstanding and job instructions. The final section lists comments added through various job activities such as changing appointment tags.
Fields Displayed
| Field | Description |
|---|---|
| Customer Name | Displays customer’s firstname and surname. |
| Transaction Balance | Displays value of the amount due by the customer. |
| Payment Received | Subtotal of payments received from customer. |
| Address | The property address. |
| Home Contact Phone | The customer’s landline. |
| Mobile Contact Phone | The customer’s mobile number. |
| Email Address | Customer’s email address. |
| Job Source | The selected job source. |
| Created By User | The field worker/ASAP operator who created this job. |
| Created Date | Date job was created. |
| Completed Appointment(s) | Number of appointments that passed the completed status. |
| Job agent | Agent assigned to the job (used to control access). |
| Activity Date | Date selected as possible Date when installation is to be completed during quote. |
| Company Name: | Company name from the customer. |
| Recycling Receipts | List of receipts from decommissioning. |
| Job Instructions | Job instructions taken during creation. |
| Certificates | The certificates generated for the job. |

